支付失败警报
客户可通过使用不同支付方法(例如,信用卡和储值卡)支付订单。 支付系统必须检查信用卡是否存在欺诈性活动以及资金可用性。 同样,必须检查储值卡的资金可用性。 订单未通过支付验证时,会将其暂挂, 且引发警报,以便用户可采取相应操作来解决警报并处理订单。
解决方案
以下部分描述了 API、用户出口、服务及其他组件。
信用卡
为了将信用卡作为支付方法进行验证,必须实现 YFSCollectionCreditCardUE 用户出口。 该用户出口从 processOrderPayment API 获取输入。 根据该输入,将创建 XML 数据,并将其传递到一个 Java 类,该 Java 类进而调用 YCD_ExecuteCollectionCreditCard_Proxy_1.0 服务,这是指向负责与外部支付系统集成的 YCD_ExecuteCollectionCreditCard_1.0 服务的指针。
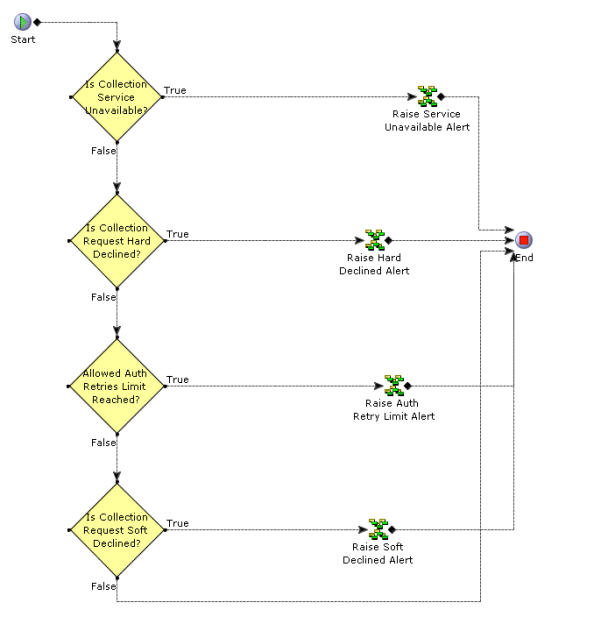
ResponseCode 属性的值确定如何处理订单。 如果支付处理因任何原因而失败,那么 YFSCollectionCreditCardUE 用户出口将发出 COLLECTION_FAILED 事件。 该事件将调用 YCDOnCollectionFailure 操作,这会调用 YCD_ProcessCollectionFailure_1.0 服务,该服务负责根据 ResponseCode 调用相应警报服务。
APPROVED- 如果授权或收费成功,那么将返回该响应代码。HARD_DECLINE- 如果授权或收费因卡无效而失败,那么返回该响应代码。 例如,信用卡丢失或被盗。 在此情况下,订单的罢工计数将增加 1。 罢工计数表示针对具有HARD_DECLINE响应代码的订单拒绝付款的次数。 可配置所允许的最大被拒次数。- 如果被拒计数高于所允许的最大被拒次数,那么支付方法将标记为不重试授权并暂挂,然后用失败详细信息进行更新,并且会调用
YCD_PaymentAuthRetryLimitAlert_1.0警报服务。 警报将发送到Payment Auth Retry Limit Reached队列,该队列由欺诈分析组用户监视。 - 如果被拒计数低于所允许的最大被拒次数,那么支付方法将标记为不重试授权并暂挂,然后用失败详细信息进行更新,并且会调用
YCD_PaymentHardDeclinedAlert_1.0警报服务。 警报将发送到Payment Hard Declined队列,该队列由欺诈分析组用户监视。注: 可以在 Channel Applications Manager 中配置罢工限制。图 2。 YCD_paymentHardDeclinedAlert_1.0 服务 
SOFT_DECLINE和BANK_HOLD- 如果授权或收费因卡被拒绝而失败,那么返回该响应代码。 例如,CVV 号码无效或资金不足。 支付方法将标记为不重试授权并暂挂,然后用失败详细信息进行更新,并且会调用YCD_PaymentDeclinedAlert_1.0警报服务。 警报将发送到由 CSR 组用户监视的Payment Declined队列。SERVICE_UNAVAILABLE- 如果无法访问信用卡认证服务,那么返回该响应代码。 支付方法将标记为重试收费,不会暂挂,也不会用失败详细信息进行更新,然后会调用YCD_PaymentServiceUnavailableAlert_1.0警报服务。 警报将发送到由系统组用户监视的Payment Service Unavailable队列。
储值卡
要向储值卡收费,您必须实现 YFSCollectionStoredValueCardUE 用户出口。 该用户出口从 processOrderPayment API 获取输入。 根据该输入,将创建 XML 数据,并将其传递到一个 Java 类,该 Java 类进而调用 YCD_ExecuteCollectionSVC_1.0_Proxy 服务,这是指向负责与外部支付系统集成的 YCD_ExecuteCollectionSVC_1.0 服务的指针
ResponseCode 属性的值确定如何处理订单APPROVED- 如果成功向储值卡收费,那么将返回该响应代码。DECLINED- 如果应用程序未能向储值卡收费,那么将返回该响应代码。 支付方法将标记为不重试收费并暂挂,然后用失败详细信息进行更新,并且会调用YCD_PaymentDeclinedAlert_1.0警报服务。 警报将发送到由 CSR 组用户监视的Payment Declined队列。SERVICE_UNAVAILABLE- 如果无法访问认证服务,那么将返回此响应代码。 支付方法将标记为重试收费,不会暂挂,也不会用失败详细信息进行更新,然后会调用YCD_PaymentServiceUnavailableAlert_1.0警报服务。 警报将发送到由系统组用户监视的Payment Service Unavailable队列。
实现
本部分描述了必须配置的规则。
您可以配置支付警报将发送到的队列。 有关为付款失败警报配置队列的更多信息,请参阅配置供应和附加解决方案。
您可以定义向欺诈分析程序发送警报之前订单可以接收的被拒数量。 有关配置敲击限位的更多信息,请参阅配置附带和附加解决方案
最终用户影响
用户可以查看由支付验证失败引发的警报。 用户可以通过呼叫客户并相应修改支付方法来解决这些警报。