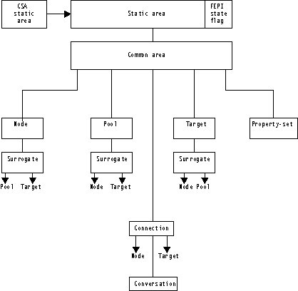
Blocs de contrôle
Cette section répertorie certains des blocs de contrôle FEPI et leurs sous-portions de mémoire résidentes, le cas échéant. Pour plus de détails sur les sous-portions de mémoire, voir Domaine du gestionnaire de stockage (SM).
- DFHSZSDS (Zone statique)
- Utilisé pour ancrer tous les stockages FEPI
- DFHSZDCM (zone commune)
- Utilisé pour ancrer tout le stockage Resource Manager de l'interface FEPI (SZSPFCCM)
- DFHSZDND (Noeud)
- Représente un noeud (SZSPFCND)
- DFHSZDPD (Pool)
- Représente un pool (SZSPFCPD)
- DFHSZDTD (cible)
- Représente une cible (SZSPFCTD)
- DFHSZDPS (ensemble de propriétés)
- Représente un ensemble de propriétés (SZSPFCPS)
- DFHSZDCD (Connexion)
- Représente une connexion (une paire noeud-cible) (SZSPFCCD)
- DFHSZDCV (Conversation)
- Représente une conversation FEPI (SZSPFCCV)
- DFHSZDSR (substitution)
- Utilisé pour associer des noeuds, des pools et des cibles à d'autres blocs de contrôle-pas à confondre avec un terminal de substitution CICS® (SZSPFCSR)
- DFHSZDQE (élément Queue)
- Utilisé pour planifier le travail Resource Manager (SZSPFCWE).
Certaines des relations entre les blocs de contrôle FEPI sont illustrées dans la Figure 1.
