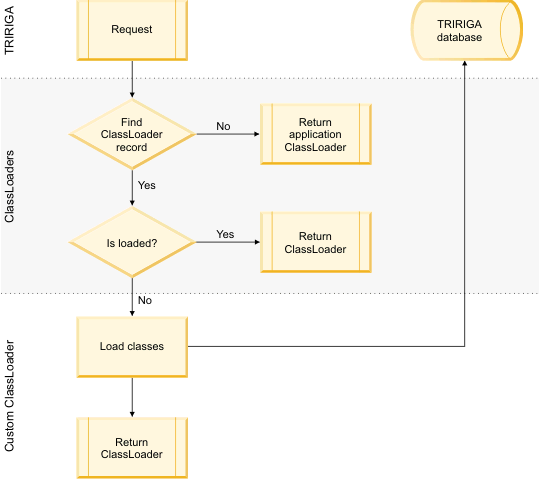
Custom class loaders
The IBM® TRIRIGA® custom class loader components work together with the system class loaders to deploy Java™ classes into the application server domain.
The following figure illustrates the interaction between the IBM TRIRIGA custom class loader and the system class loaders.
