Improving the performance of a CICS system
Tuning is a key factor in improving the performance of a CICS® system. You must always tune DASD, the network, and the overall MVS™ system before tuning any individual CICS subsystem through CICS parameters. Before you tune a system, you must understand why your CICS system is not performing as expected.
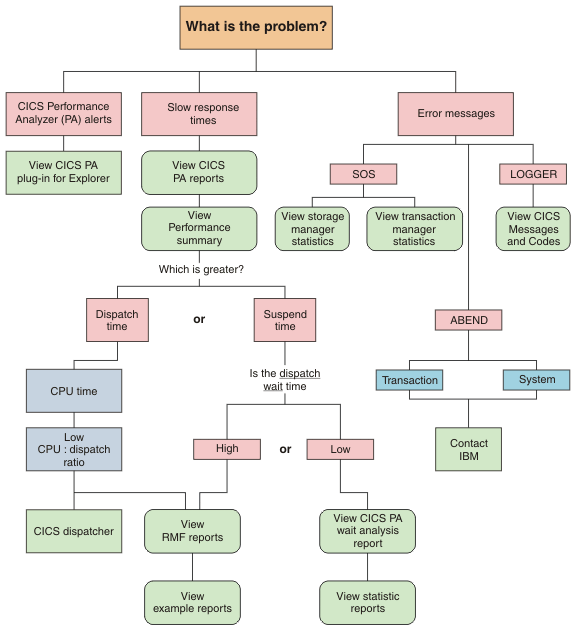
If you have concerns about the performance of your CICS system, use the performance flow diagram as a guide to understand why your CICS system is not performing as expected, and as a guide to solve the system problems.
The red boxes are selection boxes; depending on the result of your selection you are directed to different reports. The green boxes are links which, when clicked, open topics in the information center that describe how to use the performance analysis tools to improve the performance of your CICS system.
For example, if you determine that response times in your system are too slow, view your CICS Performance Analyzer (CICS PA) reports and the performance summary. Use the performance summary and the performance analyzer report to determine whether it is the dispatch time or the suspend time of tasks that is greater. If the suspend time is greater, determine whether the dispatch wait time is low or high. If the dispatch wait time is low, click the green box on the diagram that directs you to information about reports that provide the relevant information to help you improve the performance.

To help you improve performance, you can view tuning guidelines for different aspects of CICS: