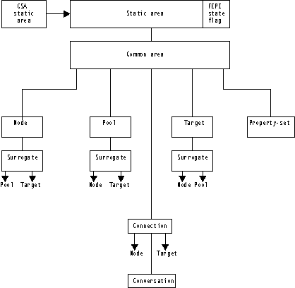
Control blocks
This section lists some of the FEPI control blocks and their
resident storage subpools, where applicable. For details of the subpools,
see Storage manager domain (SM).
- DFHSZSDS (Static area)
- Used to anchor all FEPI storage
- DFHSZDCM (Common area)
- Used to anchor all FEPI Resource Manager storage (SZSPFCCM)
- DFHSZDND (Node)
- Represents a node (SZSPFCND)
- DFHSZDPD (Pool)
- Represents a pool (SZSPFCPD)
- DFHSZDTD (Target)
- Represents a target (SZSPFCTD)
- DFHSZDPS (Propertyset)
- Represents a property set (SZSPFCPS)
- DFHSZDCD (Connection)
- Represents a connection (a node-target pair) (SZSPFCCD)
- DFHSZDCV (Conversation)
- Represents a FEPI conversation (SZSPFCCV)
- DFHSZDSR (Surrogate)
- Used to associate nodes, pools, and targets with other control blocks—not to be confused with a CICS® surrogate terminal (SZSPFCSR)
- DFHSZDQE (Queue element)
- Used to schedule Resource Manager work (SZSPFCWE).
Some of the relations between FEPI control blocks are shown in Figure 1.
