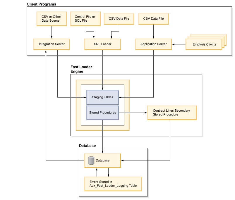
The Fast Loader is a SQL-based bulk load utility that enables the user to load high volumes of data into Emptoris® Contract Management on a recurring and non-recurring basis. Data loading is exponentially faster than with the Standard Loader.
The Fast Loader uses staging tables to load data to the application objects, and database stored procedures to drive the SQL load. The stored procedures contain the business validation and process control logic to ensure the integrity of the data that is loaded into the Emptoris Contract Management Repository.
The following illustration highlights the key components and data loading process of the Fast Loader.
