Confirm payments
The user must capture the payments for an order before confirmation. The user must be able to add or edit payment methods, apply promotions, and manage charges on the order, and so on.
Solution
The following section describes APIs, user exits, services, and other components.
The different stages in processing payments from different payment methods are shown in the following diagram:

Payment confirmation is the last stage of order creation or modification. The Confirm Payments screen can be accessed during order creation, modification, and cancellation.
getCompleteOrderDetails API is called to retrieve the following
information: - The amount that the customer must pay to fulfill the order.
- The order total and the pricing breakup components such as adjustments, charges, and taxes.
- If the amount required to fulfill the order is paid, a message is displayed, which indicates that sufficient amount is paid.
- If an order line is canceled, the amount that is reduced is displayed.
- If new products are added to the order, the additional amount is displayed with a message, which states that an extra amount is required to fulfill the order.
- If the user creates a return order without an exchange, the customer is refunded when the products are returned.
- For an exchange order created from a return order, the user can view the amount that
is transferred from the return order to the exchange order. If the exchange order costs
more than the return order, then the user must provide more funds. The
TotalTransferredOutattribute that is returned by thegetCompleteOrderDetailsAPI determines the amount that is transferred from the return order. TheprocessReturnOrderandcomputeRefundPaymentsAPIs update theTotalTransferredOutattribute. ThecomputeRefundPaymentsAPI is called again when the exchange order has a coupon that is applied or the order total changes. - The user can also adjust charges. For more information, see Manage charges.
The user can add a payment method by clicking the "Add Payment Method" button. The user can add one or more payment methods such as customer accounts, credit cards, checks, prepaid cards, or store value cards.
After adding a payment method, the user can choose to edit the payment method. However, only certain values can be edited based on the payment method. For example, if the user has added a customer account as the payment method, the user can edit the amount to charge only. The payment type and the account number cannot be modified.
The getPaymentTypeList API retrieves the payment methods that are
allowed by the current organization. From this list, the user can select a payment method
to add to the order.
The getCustomerPaymentMethodList API returns
the payment methods that are saved for the customer.
The
capturePayment API saves a payment method to the order, deals with any
external payment types, suspends a payment method that is no longer used by the customer,
returns the sequence of payment methods, in the order they are charged. The sequence in
which the payment methods are processed is based on the funds available in each payment
method. Some payment methods are assigned with hard set amounts. Such payment methods are
typically the first to be processed. However, this sequence in not enforced by the
application. For example, all available funds on a gift card can be used before using an
extra gift card. This process prevents the user from defining the amount to be charged on
each gift card. However, the user can choose to pay by using multiple payment methods and
distribute the charges across credit cards, customer accounts, and so on.
The charge
sequence that is configured in the Sterling™ Business Center takes priority. The sequence
in capturePayment API is considered if there is a tie in the sequence
numbers. For example, if you have multiple payment methods of the same type or if multiple
payment methods have the same sequence number.
The capturePayment
API considers the fundsAvailable, RemainingAmountToAuth,
and other variables to calculate the maximum charge limit of a payment method. If the user
changes the amount that is charged against an existing payment method, the
RequestedAmount attribute is updated automatically. The
capturePayment API is called to consider the correction and update the
MaxChargeLimits and the RemainingAmountToAuth attributes
accordingly.
In addition to actual payment methods, the user can also apply
promotion codes or coupon codes to the order. Based on the coupons that are selected, the
changeOrder API reprices the order and applies or rejects the
adjustments. If the coupon is valid, the adjustment is applied to the order and the total
adjustment is displayed in the coupon list. The user cannot apply an invalid
coupon.
Sometimes, payment methods are
suspended. Payment methods can be suspended for various reasons. For example, when the
amount to charge for a payment method is updated to $0, the payment method is suspended.
The customer can also implement a user exit to process a payment method and suspend it
when necessary. When the user removes a payment method, the PaymentKey
attribute and the Operation attribute with the value as
Suspend are passed to the capturePayment API. When the
user resumes a suspended payment method on an order, the PaymentKey
attribute and the Operation attribute with the value as
Manage are passed to the capturePayment API.
The
customer can also implement a user exit that suspends a payment method if the date is in
the past. For example, when the expiration date of a credit card lapses, the
YFSCollectionCreditCardUE user exit can be called to suspend the payment
method.
The processOrderPayments API
handles all authorizations and calculates the actual amount to be collected at any point
while processing the order. All payment methods that are successfully authorized are
immediately considered for the payments. If a payment method fails the authorization, the
user is prompted to either fix the payment method, or use a different payment method. If
the payment verification system is down, the payment method is still considered. However,
the authorization occurs later through the payment processing agents.
Based on the
results of the processOrderPayments API, if all payment methods are
processed successfully, the value of the PaymentTransactionSuccessful
attribute is "Y", the order is confirmed, and the user is directed to the
appropriate screen.
If any of the payment methods are unsuccessful, the value of
PaymentTransactionSuccessful attribute is "N". An
appropriate message is displayed to indicate that the payment was not successfully
processed. The message that is returned in the PaymentTransactionError
element is displayed to the user to indicate why the payment method was revoked. Depending
on the reason, some information can be modified (Expiration Dates, Billing Addresses,
Payment References). The unique identifiers cannot be modified so if the credit card
number was incorrectly entered, the payment method is either removed or suspended and a
new payment method must be added.
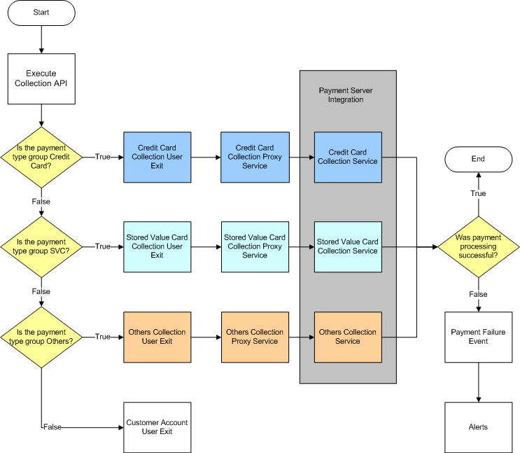
executeCollection API calls
one of the following user exits for each payment method on the order that is based on the
PaymentTypeGroup attribute of the payment method. These user exits
provide the option of plugging in custom logic for authorizing and charging payments. YFSCollectionCreditCardUEYFSCollectionCustomerAccountUEYFSCollectionOthersUEYFSCollectionStoredValueCardUE
For more information about the user exits, see the Javadoc.
The
changeOrder API is called to update the payment methods to the order and
the confirmDraftOrder API is called to confirm the order.
When the user modifies the order by performing related tasks like adding order lines, modifying order quantity, or modifying the charges, the user is prompted to capture the payments appropriately. When the user modifies the order, there can be a decrease or increase in the order total. Therefore, the user is guided through the payment confirmation process to confirm the change in the payments and pay the applicable amount to fulfill the order.
Based on the change in the order total, the previous order total, the
additional amount, or the amount that is reduced, and the adjusted total are displayed.
When the order total increases, the remaining amount that the customer must pay to fulfill
the order is returned in the RemainingAmountToAuth attribute of the
capturePayment API. When the customer must pay the additional amount, the
"Add Payment Method" button is displayed to allow the user to capture the additional
amount. The user cannot confirm the order until sufficient funds are
collected.
The CVV field is exposed only for credit
cards when real-time authorization is required. When the user confirms payments for the
first time on an order, the processOrderPayments API handles all
authorizations and calculates the actual amount to be collected at any point while
processing the order. The API in turn calls user exits that validate the payment methods
and returns errors, if the payments fail validation. The
PaymentTransactionError element in the output of the API contains the
errors. All payment methods that are successfully authorized are immediately considered
for the payments. If a payment method fails authorization, the user is prompted to either
fix the payment method, or use a different payment method. If the payment verification
system is down, the payment method is still considered. However, the authorization occurs
later through the payment processing agents. When the Payment
Confirmation screen is loaded again, the payment methods that returned errors
in the previous transaction are retrieved based on the status that is set for each of the
payment methods. The processOrderPayments API is not called again to
validate the payment methods that exist on the order. However, when the user fixes the
erroneous payment methods and applies the changes, the
processOrderPayments API is called to validate the payments.
BuyerUserId attribute that
is passed in the create order flow, while applying promotions. The
changeOrder and getCompleteOrderDetails API handle this
without any additional input.Implementation
The following section describes the rules that you must configure.
- Use A Single Field To Enter The Name On The Credit Card In The User Interface: The rule allows the use single or multiple fields for credit card name on the user interface at the time of capturing payment information. You can configure this rule at the enterprise level. When the user captures the details of a credit card, the screen behaves based on the configuration of this rule for the seller organization.
- Authorize Credit Cards In Real Time for Draft Orders: The rule allows the user to authorize payments for an order in real time
- Payment Types and Payment Card Types.
The "Save against customer" check box in the Add Payment Method and Edit Payment Method window is permission-controlled. The check box is enabled only if the user belongs to a group that is assigned the necessary permissions. For information about administering user group permissions, see Sterling Business Center System Configuration.
For more information about APIs and user exits, see Javadoc.
End-user impact
The user can find out how much money must be paid to fulfill the order and inform the customer appropriately. The user can also add payment methods to the order, authorize, and confirm the order.