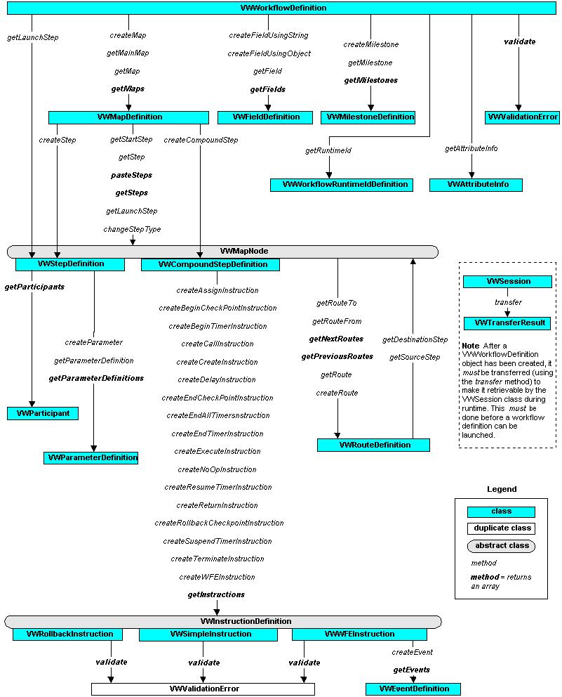
Workflow Definition API Calling Sequences
The following diagram illustrates the calling sequences for the APIs used to create, modify, and validate workflow definitions.
See also Administration and Configuration API Calling Sequences and Runtime API Calling Sequences.
Note: Duplicate classes appear in
the diagram for readability and have no programmatic significance.
