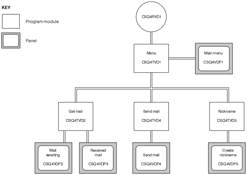
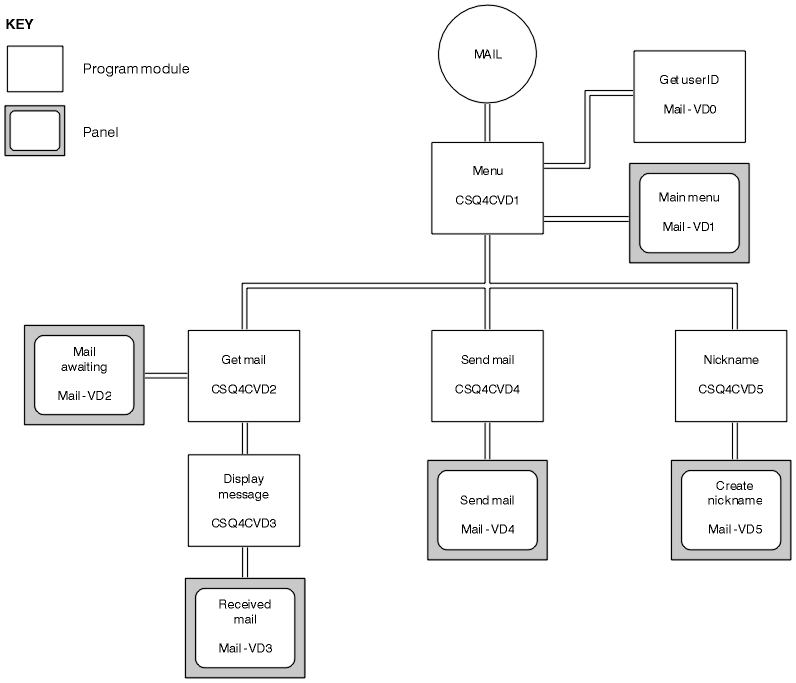
Design of the Mail Manager sample on z/OS
The following sections describe each of the programs that make up the Mail Manager sample application.
The relationships between the programs and the panels that the application uses is shown in Figure 1 for the TSO version, and Figure 2 for the CICS® Transaction Server for z/OS® version.

